2019年全国硕士研究生招生考试江西省报名公告!
2018-9-27 来源:江西省教育考试院 点击:
根据《2019年全国硕士研究生招生工作管理规定》,结合我省的实际情况,现将报名有关事项公告如下:
一、初试时间
2019年全国硕士研究生招生考试初试时间为:2018年12月22日至12月23日(每天上午8:30-11:30,下午14:00-17:00)。超过3小时的考试科目在12月24日进行(起始时间8:30,截止时间由招生单位确定,不超过14:30)。
二、报考条件
考生须登录“中国
研究生招生信息网”(以下简称“研招网”),认真查阅教育部公布的《2019年全国硕士研究生招生工作管理规定》、《2019年全国硕士研究生招生考试公告》以及招生单位有关管理规定、招生简章和报考点公告,准确选择报考单位和报考点。
我省仅接受本省高校应届本科毕业考生、本省户籍往届考生和在本省工作但户口未随迁的往届考生报名。
(一)本省高校应届本科毕业考生应选择就读学校所在地市的报考点办理网上报名和现场确认手续。
(二)往届考生应选择工作或户口所在地市的报考点办理网上报名和现场确认手续,不得跨地市报名。
本省户口的往届考生须提供本人户口簿原件及复印件;在本省工作但户口未随迁的往届考生须提供工作单位开具的工作证明和8、9、10三个月及以上社保凭证或单位纳税凭证等证明材料的原件和复印件方可进行现场确认,具体要求详见各报考点报名公告。提供虚假证明信息的,一经查实,将取消考试、录取资格。因未按规定提供上述材料而造成报考点不予现场确认,责任由考生自行承担。
三、报名时间及流程
(一)网报时间
1.2018年10月10-31日(每天9:00-22:00)逾期不接受补报,也不得再修改报名信息。
2.2018年9月24-27日(每天9:00-22:00)预报名(预报名信息有效,无需10月重复报名)。
(二)填写、提交报名信息
考生在规定时间内登录“
中国研究生招生信息网”(以下简称“研招网”)浏览报考须知,按教育部、省级教育招生考试机构、报考点以及报考招生单位的网上公告要求报名。
报名期间,考生可自行修改网上报名信息或重新填报报名信息,为避免多占考位,影响其他考生报考,一名考生只能保留最后一条有效报名信息。
考生报名时只填报一个招生单位的一个专业。待考试结束,教育部公布考生进入复试的初试成绩基本要求后,考生可通过“研招网”调剂服务系统了解招生单位的调剂办法、计划余额等信息,并按相关规定自主多次平行填报多个调剂志愿。
报名期间将对考生学历(学籍)信息进行网上校验,考生可上网查看学历(学籍)校验结果。考生也可在报名前或报名期间自行登录“中国高等教育学生信息网”查询本人学历(学籍)信息。未通过学历(学籍)校验的考生应在招生单位规定时间内完成学历(学籍)核验。
考生应按要求准确填写个人网上报名信息并提供真实材料。凡因网报信息填写错误或填报虚假信息而造成不能考试、复试或录取的,后果由考生本人承担。
网上报名有关具体要求和注意事项,详见《2019年全国硕士
研究生招生工作管理规定》(已在教育部官网公开)及“研招网”报考须知。建议广大考生合理安排报名时间,避开报名初期、末期高峰,避免网络拥堵。
(三)网上缴费
我省统一实行网上缴费,凡选择在我省参加本次硕士研究生招生报名的考生应按规定缴纳报名考试费150元,邮寄、档案材料费30元,在网上报名时通过网上支付缴费,网上缴费成功后,才能视为有效网报信息。网报成功后,未参加现场确认或考试的,不退报考费,请考生谨慎报考缴费。
(四)现场确认
所有考生均须到所在报考点现场确认网报信息和照相。具体流程见各相关报考点公告。
1.现场确认时间:2018年11月6-10日,逾期不再补办。
2.现场确认程序:
(1)考生须提交本人第二代居民身份证、学历证书(普通高校、成人高校、普通高校举办的成人高校学历教育、网络教育应届本科毕业生持学生证)和网上报名编号,由报考点工作人员进行核对。
在现场确认时尚未取得、但在2019年9月1日前可取得国家承认本科毕业证书的自学考试本科生,还须提交自考准考证和网上自行打印的成绩单。
报考“退役大学生士兵”专项硕士
研究生招生计划的考生还须提交本人《入伍批准书》和《退出现役证》。
(2)考生应按报考点规定配合采集本人图像等相关电子信息。
(3)考生核对由报考点打印的报名信息表,确认无误后由考生本人签字认可,签字后的报名信息表上交报考点留存。
(4)对在往年国家教育考试中作弊,因情节严重而被暂停参加各种国家教育考试的考生,在暂停年限期间不允许参加现场确认。
(五)打印准考证
2018年12月14日-12月24日,考生可凭网报用户名和密码登录“研招网”下载打印《准考证》。《准考证》使用A4幅面白纸打印,正反两面在使用期间不得涂改。考生凭下载打印的《准考证》及居民身份证参加考试。请考生务必妥善保管个人网报用户名、密码及《准考证》、居民身份证等证件,避免泄露丢失造成损失。
四、其他注意事项
(一)我省各报考点不接受单独考试的考生报名,请报单独考试的考生与相关招生学校联系。
(二)国防生和现役军人报考地方或军队招生单位,以及地方考生报考军队招生单位,应事先认真阅读解放军及招生单位有关报考要求,遵守保密规定,按照规定填报报考信息。不明之处应事先与招生单位联系。
(三)报考“少数民族骨干计划”的考生凭生源所在地省教育厅高教处或有关处室审核盖章的《报考2019年“少数民族高层次骨干人才计划”硕士研究生考生登记表》到我院普招处(地址:南昌市红角洲赣江南大道2888号江西教育发展大厦713室)领取校验码进行网上报名。
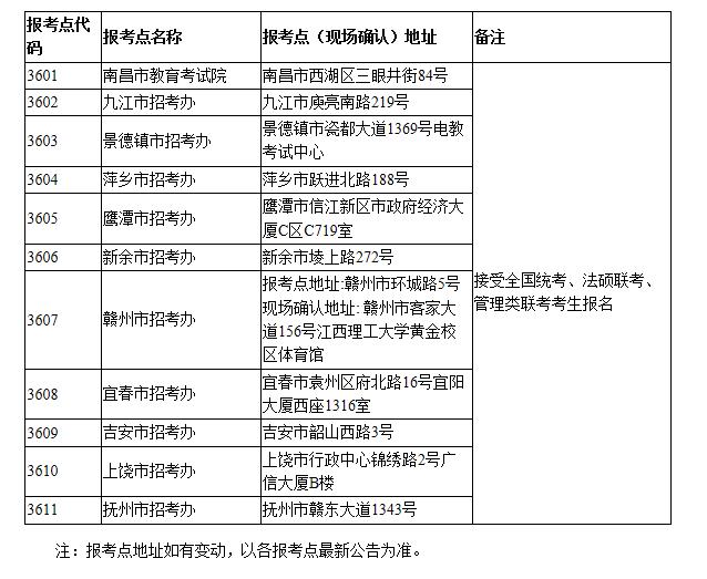
五、全省报考点安排

江西省教育考试院
2018年9月