主站

成人高考英语首页  »  成人高考英语

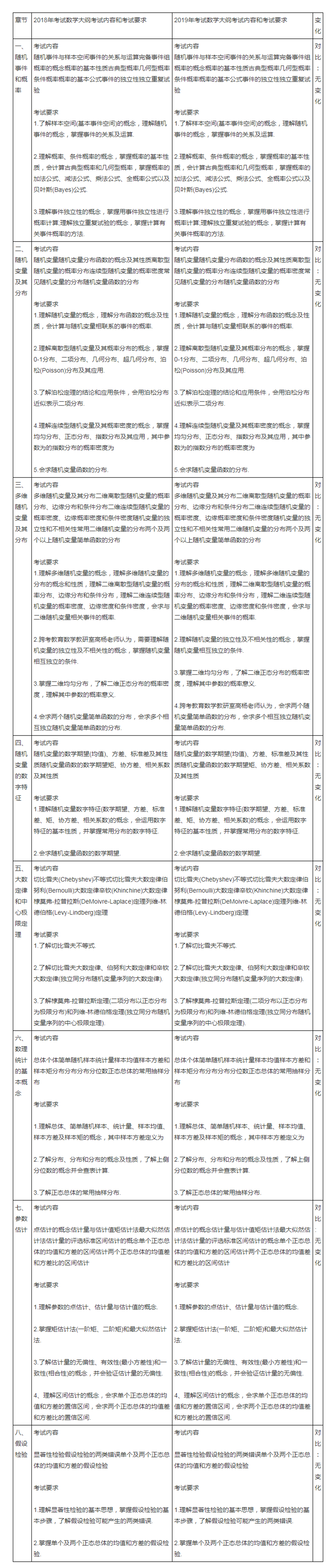
2018-2019考研数学大纲(概率部分)考试内容和考试要求对比!

2018-9-29  来源:跨考教育 点击:

18、19考研数学一大纲(概率部分)考试内容和考试要求对比

相关文章:

关注有奖

联系电话: 182-0025-0085

客服邮箱:lidongping812#163.com(将#替换为@)

Copyright © 2003-2018 678招生网 All Rights Reserved

技术支持:成都网站建设